为培养广大青年员工创新意识,提升创新能力,促进创新成果转化,11月5日,由北自所团委主办的第三届青年创新创意大赛决赛成功举办,共有47名青年代表和6位公司技术专家评委参加。

此次青年创新创意大赛着力提升大赛质量,实现了三个升级。一是组织升级。团委统筹策划组织实施,人力资源部大力推荐青年创新人才,技术发展部全面提供技术支持,党群工作部切实做好保障服务,形成有机联动。二是队伍升级。10个团支部积极组织,8个事业部、中心和2家子公司广泛动员,18支队伍倾力参与,研究生与青年职工充分互动,不同业务部门加强合作,吸引更多青年参与其中。三是赛制升级。面向全体青年征集课题方向,揭榜挂帅报名组队,青年导师开展赛前专题培训,技术发展部专家进行初赛评选,为决赛顺利举办打实基础。
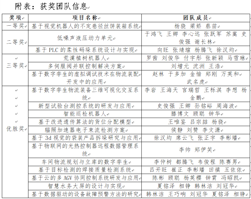
决赛过程中,选手展示内容丰富、形式活泼。同时,6位来自各研究领域的公司专家评委齐聚现场,对各参赛作品进行轮番点评,与场上选手深入浅出地讨论了研究思路、一针见血地指出了目前研究存在的问题,深刻有力地提出了之后研究的改进方向。现场气氛热烈,效果极佳。经过六个小时的激烈角逐,18组作品顺利展示完毕,分别荣获一、二、三等奖及优胜奖。(详见附表)

党委书记、董事长王振林对比赛圆满举办表示祝贺,对大家的辛勤劳动表示感谢。他强调:青年要从公司“十四五”战略出发,用情用心用力做好创新工作,重点从三大方向努力,一是研发方向,要从十个研发大方向入手进行选题;二是研发队伍,要着力打造青年研发团队;三是研发产出,要多出高水平论文和发明专利。他指出,青年要在未来创新工作中发挥生力军作用,应具备三个条件:一是创新思维和创新意识,要培养终身学习的习惯,敢于提出不同的见解;二是创新能力,要提高提出问题、分析问题和解决问题的能力;三是创新成果,重点通过同行评价和生产检验看成效,让公司创新成果涌现出来,营造出人人为公司创新做贡献的氛围。
北自所青年创新创意大赛为青年搭建了一个创新交流和技术研讨的良好平台,成功激发了青年立足岗位创新创效的活力和热情。感谢技术发展部、人力资源部和党群工作部对本次大赛的大力支持,我们明年再见!


开云·体育 (kaiyun)官方网站_kaiyun sport(以下简称北自所)创建于1954年,是原机械工业部直属的综合性科研机构,1999年转制为中央直属大型科技企业,现隶属于国资委监管的中国机械科学研究总院集团有限公司。...
京ICP备:05006406号 版权所有:开云·体育 (kaiyun)官方网站_kaiyun sport 技术支持:北京信诺诚